发布时间:2026-02-15 08:00:00
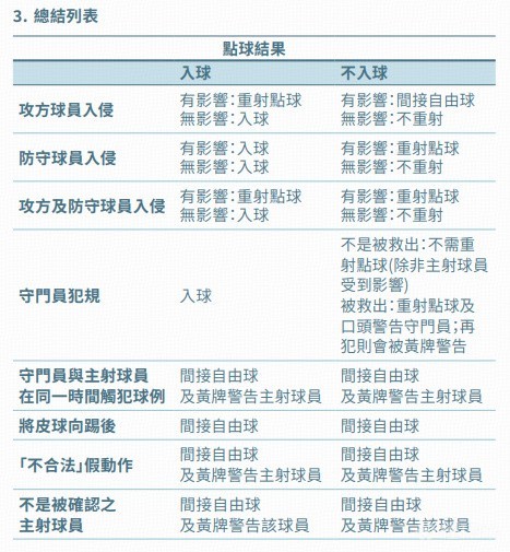
今天看到不少人争论菲尔克鲁格罚点球有防守球员提前进入禁区的问题,其实这事儿说到底只能赖菲尔克鲁格自己直接踢偏了,从IFAB足球竞赛规则条文(第14章点球规则)的角度上讲,防守球员提前进入禁区并不是一定就要重罚点球,关键在于是否和球没进产生了因果关系,一般来说如果是门将扑出去了再被解围的话,那裁判基本上都会管,但是自己打偏了就怪不得别人了……
【资讯关键词】: 体育 PP体育 聚力体st育 英超直播 西甲 亚冠直播 欧冠直播 德甲直播 欧联杯
上一篇:拜仁客战不莱梅:凯恩领衔,迪亚斯、格雷茨卡、金玟哉出战
下一篇:马赛vs斯特拉斯堡:奥巴梅扬、帕瓦尔首发,奇尔韦尔、迭戈-莫雷拉出战
2026-03-06 23:30
2026-03-06 23:15
2026-03-06 23:00
2026-03-06 22:30
2026-03-06 22:15
2026-03-06 22:00